高考报名,看起来繁杂琐碎,实际上,每一个步骤当中,都隐匿着决定你能不能顺利去参加考试的关键细节,稍微有一点不小心,就极有可能对后续的志愿填报以及录取造成影响。
报名第一步从注册开始就马虎不得
首先,当你打开报名网站时,映入眼帘的是“我已认真阅读上述内容”的勾选框,此勾选意思是你已然知晓报名须知。然后,点击“网上报名进行中”之后,系统会要你去注册手机号,该手机号会贯穿你整个高考季。接着,收到的短信密码在2026年招录期间始终有效,务必要存于手机备忘录或者笔记本上。
成功完成注册之后,系统会向你发出提示,让你妥善保存短信密码,此密码之重要性,须得再三着重说明。去年之时,有考生缘于换了手机,进而致使短信密码遗失,于后期进行志愿填报之际,变得手忙脚乱。你的手机号码,在高考录取结束以前,决然不可更换,所有重要通知,皆会经由这个号码予以发送。
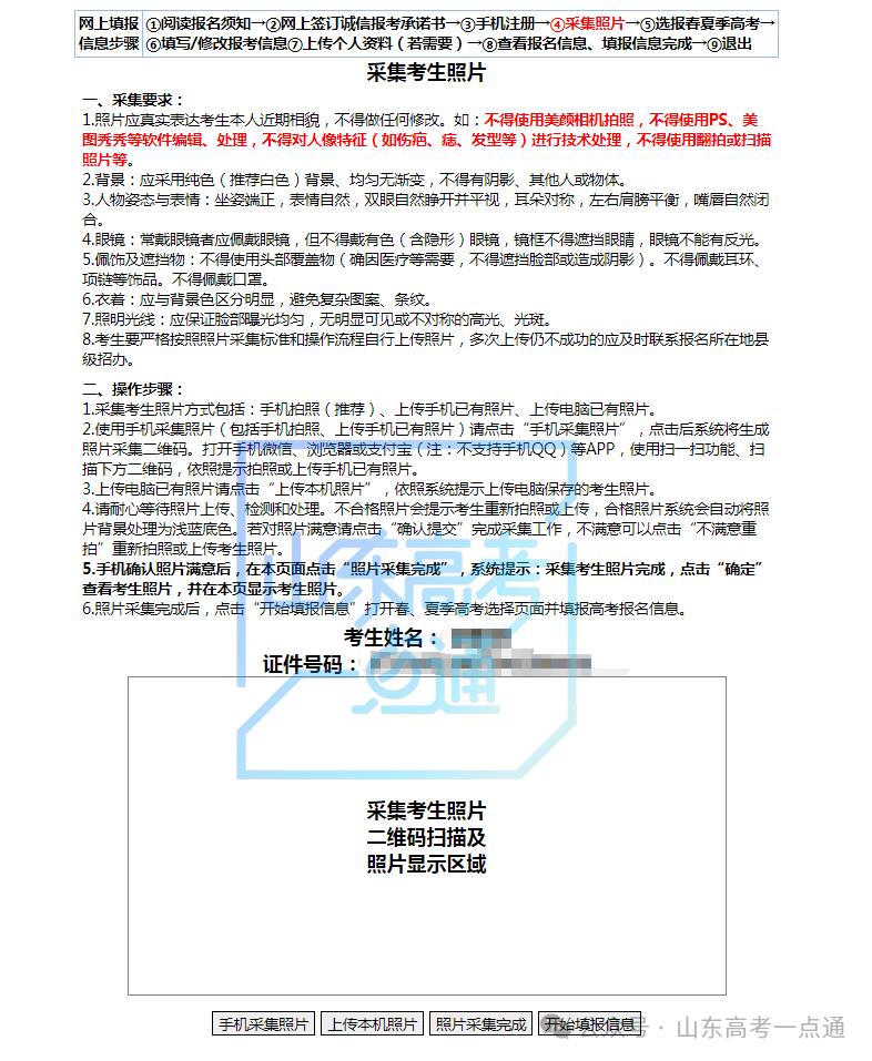
照片采集关乎你的考试和入学
经报名系统,考生能够现场拍照留存或上传本地照片。要是做出使用【手机采集照片】的现场采选,系统就会自动剪裁照片。上传之后,建议认真对照示例照片,以保证照片符合规定,毕竟这张照片会上准考证与考场签到表。
照片审核一旦通过就没法再修改了,对于这个规定好多人都没当回事儿。事实上这张照片会创建高考电子档案,然后存进你的学生档案里,这就表示大学四年你的学生证、校园卡都得用这张照片。一定要挑选近期免冠证件照,别美颜得太过分,防止考试的时候人脸识别过不了。
报考类别选择要结合自身实际
给“夏季高考”勾选之后,系统会再次进行确认,这是多数普通高中生所做出的选择。然而对于“3 + 4”对口贯通分段培养的中职学生而言,则要格外留意,在春季高考报名时能够选择仅仅报考转段,或者同时兼报春季高考。这样的选择跟你后续的考试科目以及复习重点存在关联。
高级中等教育学校的学制通常是3年,要是学制比3年少那得符合相应规定。有休学经历或者复读过的同学,在填写学习经历时能够把时限作适当延长。像复读两年的同学,时间能写从2024年9月1日起至2026年6月30日止,地点填最新的复读学习地点就行。
报名信息填写必须精准无误
报名时,区县的挑选极为关键,这般直接关联到你有无可能享受到某些招生方面的政策。那些拥有山东省户籍的并非应届毕业的学生,其报名的地点应当选在户籍所在的县。针对那些想要报考走读计划或者农村专项的考生而言,生源地选错就意味着会丧失报考资格,所以这一步必须要核查明白。
报名区县要依据毕业学校以及班级的信息去进行筛选,要是在列表里找不见毕业学校,那就选择“其他”。社会考生于填写高中阶段经历之际,证明人填当时的班主任就行。在家自行复读的考生,证明人能够填写父母,时间格式通常是入学年9月1日至毕业年6月30日。
特殊类型考生需上传证明材料
往届生,需上传户口本的盖章页,需上传索引页,需上传本人页,还需上传高中毕业证。若没拿到毕业证,可用结业证代替,或用同等学力证明代替。外省学籍的考生,必须上传学籍所在省份出具的学籍证明,普通高中应届毕业生,还要提供学业水平合格考试成绩证明。
就读于我省高级中等教育阶段的应届毕业生无需上传个人资料,如此省去了诸多麻烦,然而部分特殊类型考生于信息填报结束后必须及时上传相应资料,若错过上传时间便可能会对报名资格审核造成影响,对此这点务必要格外留意。
密码保管是贯穿始终的安全线
务必将登录密码与手机短信密码这两个密码分别进行记录,登录密码是用于后续准考证打印以及志愿填报的,手机短信密码乃是注册时所收到的那个,每次登录均需加以使用,建议把密码书写于纸上予以备份,亦或是借助密码管理软件展开保存。
当你点击那个写着【提交保存报名信息】的按钮之后,系统便会给出提示告知你已经完成了在网上的填报操作。在这个时候,可千万别着急着去关掉页面。要认真、细致地检查一遍全部填写的那些信息,要是发现存在错误,并且处于报名期间的话,依旧是能够进行修改的。在确认没有任何错误之后,要是有需要上传资料这种情况的话,那就点击相应按钮跳转过去进行上传,以此来完成整个报名的流程。
你在填写报名信息时最担心出问题的是哪个环节?


























